| 索引号:
|
003187480/202601-00011 |
信息分类: |
行政权力运行依据、条件及程序 |
| 内容分类: |
其他,综合政务 |
发布机构: |
宿州市文化和旅游局 |
| 成文日期: |
2026-01-14
|
发布时间: |
2026-01-14 17:55 |
| 文号: |
|
关键词:
|
|
| 名称: |
宿州市文化和旅游局公共服务清单 |
| 索引号:
|
003187480/202601-00011 |
| 信息分类: |
行政权力运行依据、条件及程序 |
| 内容分类: |
其他,综合政务 |
| 发布机构: |
宿州市文化和旅游局 |
| 成文日期: |
2026-01-14
|
| 发布时间: |
2026-01-14 17:55 |
| 文号: |
|
| 有效性:
|
有效 |
| 废止时间: |
暂无 |
| 关键词:
|
|
| 名称: |
宿州市文化和旅游局公共服务清单 |
| 索引号:
|
003187480/202601-00011 |
信息分类: |
行政权力运行依据、条件及程序 |
| 发布机构: |
宿州市文化和旅游局 |
| 成文日期: |
2026-01-14
|
发布日期: |
2026-01-14 17:55 |
| 文 号: |
|
有效性:
|
有效
|
| 生效时间: |
|
废止时间: |
暂无 |
| 名 称: |
宿州市文化和旅游局公共服务清单 |
| 政策咨询机关: |
暂无 |
政策咨询电话: |
暂无 |
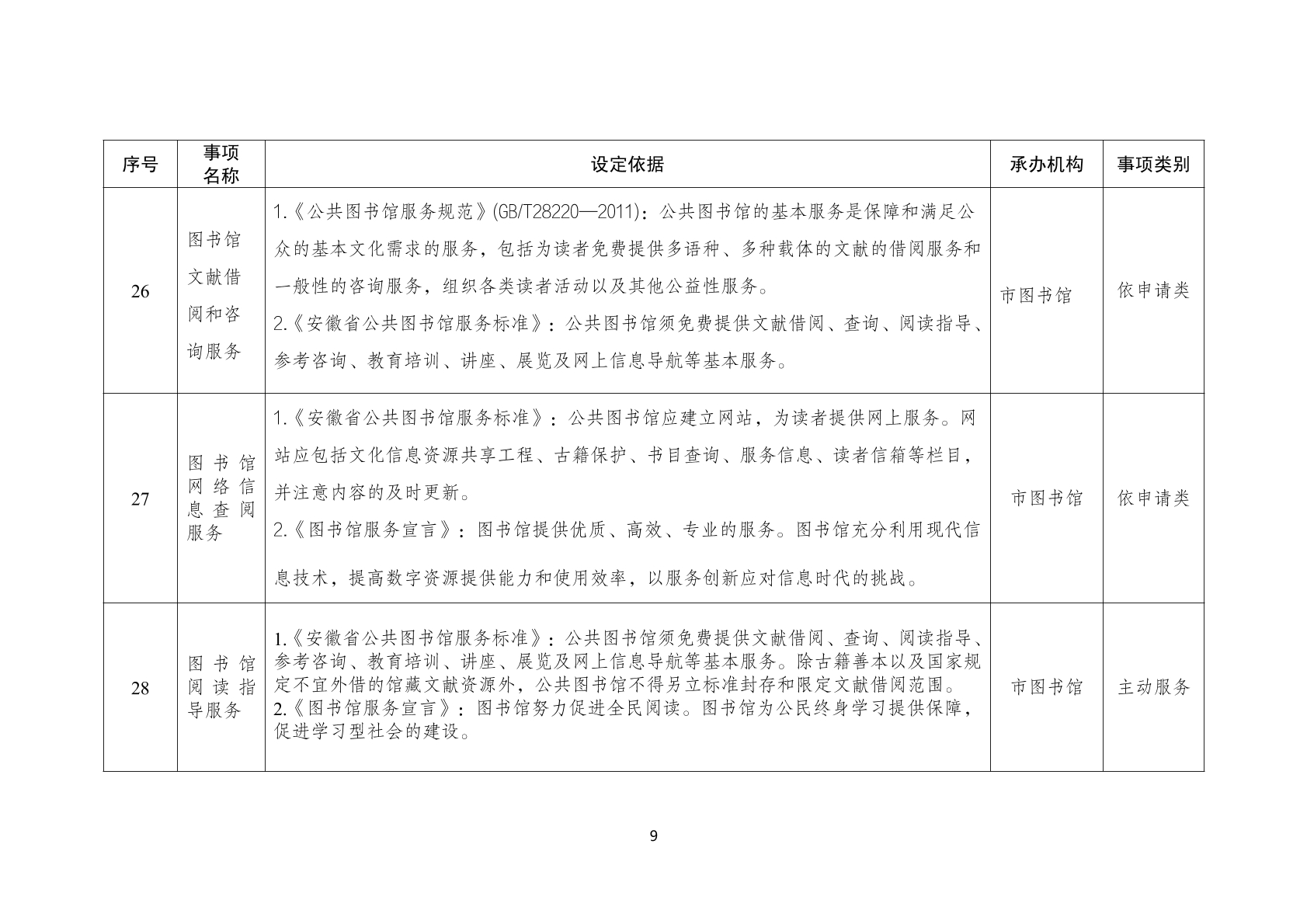
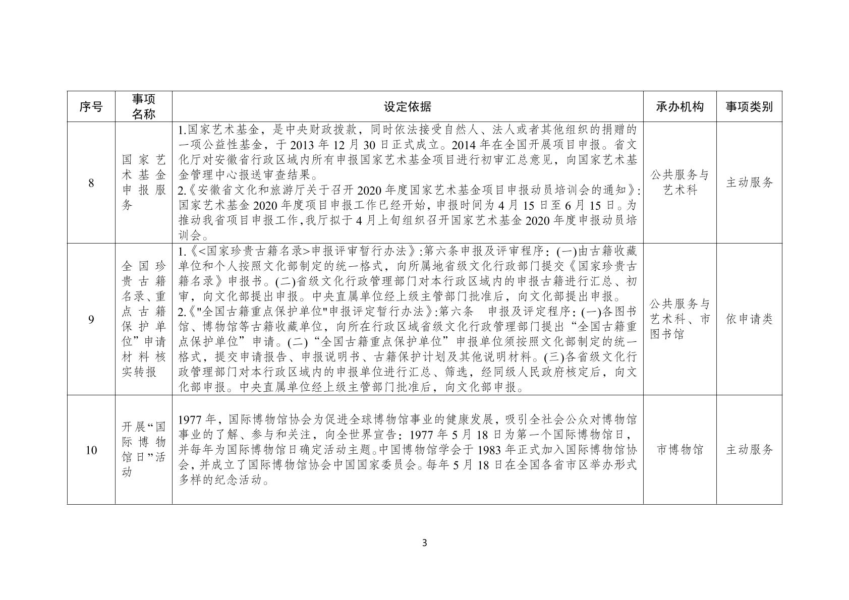
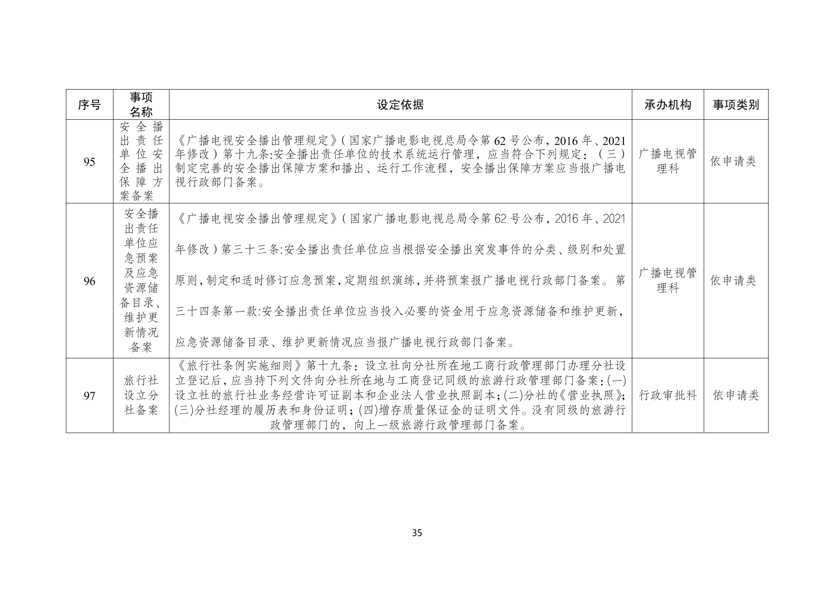
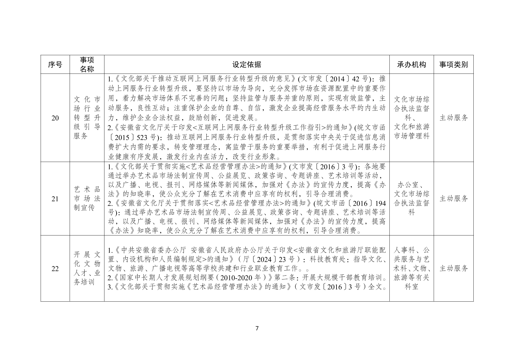
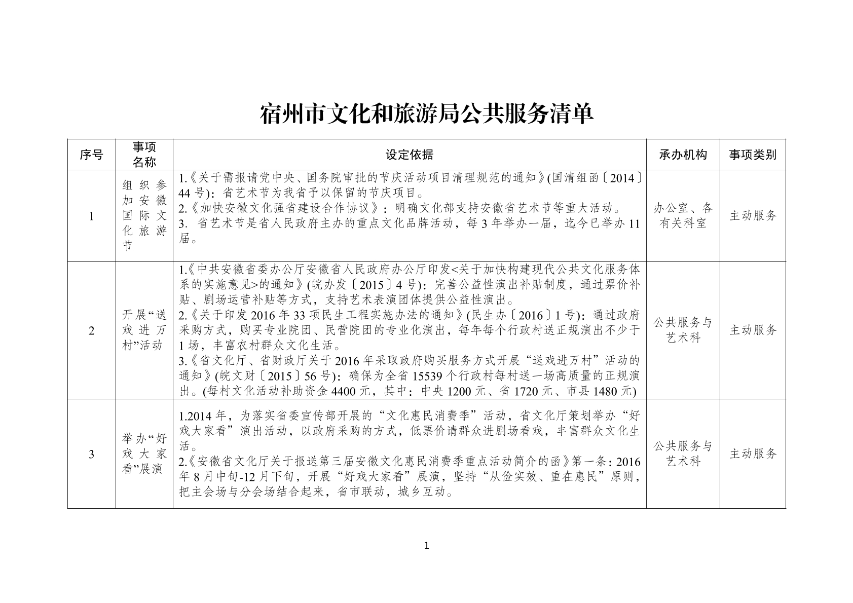
宿州市文化和旅游局公共服务清单
来源:宿州市文化和旅游局 浏览量:
发表时间:2026-01-14 17:55
编辑:宿州信息公开021